- Mengetahui karakteristik Constant-Gain Multiplier
- Mengetahui bentuk rangkaian Constant-Gain Multiplier
- Mensimulasikan rangkaian Constant-Gain Multiplier
2. Komponen[Kembali]
 Operasional Amplifier atau lebih dikenal dengan Op Amp adalah suatu komponen elektronika analog yang berfungsi sebagai penguat atau amplifier multiguna.Penguat ini memiliki dua input yaitu inverting dan non-inverting, serta sebuah terminal output. OpAmp yang digunakan adalah LM358, LM741, dan LM124.
Datasheet LM358
Datasheet LM741
Datasheet LM124 
Datasheet LM348
b. Resistor
Resistor adalah komponen elektronika pasif yang berfungsi untuk membatasi arus yang mengalir pada suatu rangkaian dan berfungsi sebagai terminal antara dua komponen elektronika. Tegangan pada suatu resistor sebanding dengan arus yang melewatinya (V = IR).
Cara menghitung nilai resistansi resistor dengan gelang warna:
1. Masukkan angka langsung dari kode warna gelang pertama
2. Masukkan angka langsung dari kode warna gelang kedua
3. Masukkan angka langsung dari kode warna gelang ketiga
4. Masukkan jumlah nol dari kode warna gelang ke-4 atau pangkatkan angka tersebut dengan 10(10^n)
Cara menghitung nilai resistansi resistor dengan gelang warna:
1. Masukkan angka langsung dari kode warna gelang pertama
2. Masukkan angka langsung dari kode warna gelang kedua
3. Masukkan angka langsung dari kode warna gelang ketiga
4. Masukkan jumlah nol dari kode warna gelang ke-4 atau pangkatkan angka tersebut dengan 10(10^n)
Resistor di pasaran
c. Ground
Ground adalah titik kembalinya arus searah atau titik kembalinya sinyal  bolak balik atau titik patokan dari berbagai titik tegangan dan sinyal listrik dalam rangkaian elektronika.
Sine generator adalah alat elektronik yang memberikan masukan berupa AC dan menghasilkan gelombang dalam bentuk sinus.
e. Osiloskop
Osiloskop adalah alat ukur elektronika yang berfungsi memproyeksikan bentuk sinyal listrik. Osiloskop dilengkapi dengan tabung sinar katode. Peranti pemancar elektron memproyeksikan sorotan elektron ke layar tabung sinar katode.
3. Dasar Teori [Kembali]
Salah satu sirkuit Op-Amp yang paling umum adalah Constant-Gain Multiplier yang memberikan penguatan yang tepat. Gambar 15.1 menunjukkan koneksi sirkuit standar. 
Inverting Version
Contoh 15.1 :
Tentukan tegangan output untuk rangkaian gambar 15.2 dengan input sinusoidal 2.5 mV 
Rangkaian gambar 15.2 menggunakan op-amp 741 untuk memberikan penguatan konstan atau tetap, dihitung dari persamaan 15.1 menjadi
kemudian tegangan output menjadi
Non-Inverting Version
Tentukan tegangan output dari rangkaian pada gambar 15.4 untuk input 120 uV
Solusi:
Multiple-Stage Gain
Gambar 15.5 menunjukkan hubungan tiga tahap. Tahap pertama terhubung untuk memberikan keuntungan non-inverting, dua tahap berikutnya memberikan keuntungan pembalik. Keuntungan rangkaian secara keseluruhan dihitung dengan.
Contoh 15.3:
Solusi:
Contoh 15.4:
Solusi:
for the gain of +10:
fot the gain 0f -18:
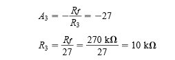
for the gain of -27:
 Untuk input V1 = 150 uV, tegangan output menjadi
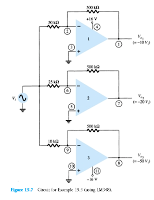
Contoh 15.5:
Komponen resistor untuk setiap cabang
Rangkaian berdasarkan hasil diatas dapat dilihat pada gambar 15.7
4. Prinsip Kerja[Kembali]
 Op-Amp pada rangkaian ini berfungsi untuk membandingkan nilai kedua input (input inverting dan input non inverting), apabila kedua input bernilai sama maka output Op-Amp tidak ada (nol), dan apabila terdapat perbedaan nilai input keduanya maka output Op-Amp akan memberikan tegangan output. Op-Amp dibuat dari penguat diferensial dengan 2 input. Impedansi input op-amp ideal mestinya adalah tak terhingga, sehingga mestinya arus input pada setiap masukannya adalah 0. Sebagai perbandingan praktis, op-amp LM741 memiliki impedansi input Zin=106 ohm. Nilai impedansi ini masih sangat relatif besar sehingga arus input mestinya sangat kecil. Pada rangkaian ini inputnya adalah sine generator dan untuk menampilkan gelombang sinyalnya adalah osiloskop. Channel A pada osiloskop disambung dengan input, dan channel D disambung dengan output.
gambar rangkaian 15.1
gambar rangkaian 15.2
gambar rangkaian 15.3
gambar rangkaian 15.4
gambar rangkaian 15.5
gambar rangkaian 15.6
gambar rangkaian 15.7
simulasi rangkaian 15.1
simulasi rangkaian 15.2
simulasi rangkaian 15.3
simulasi rangkaian 15.4
7. Link Download[Kembali]
Download Simulasi Rangkaian 15.1 klik disini
Download Simulasi Rangkaian 15.2 klik disini
Download Simulasi Rangkaian 15.3 klik disini
Download Simulasi Rangkaian 15.4 klik disini
Download Simulasi Rangkaian 15.5 klik disini
Download Simulasi Rangkaian 15.6 klik disini
Download Simulasi Rangkaian 15.7 klik disini
Download Video Simulasi 15.1 klik disini
Download Video Simulasi 15.2 klik disini
Download Video Simulasi 15.3 klik disini
Download Video Simulasi 15.4 klik disini
Download Video Simulasi 15.5 klik disini
Download Video Simulasi 15.6 klik disini
Download Video Simulasi 15.7 klik disini
Download Datasheet LM358 klik disini
Download Datasheet LM741 klik disini
Download Datasheet LM124 klik disini
Download Datasheet LM348 klik disini
Download HTML klik disini







 
Tidak ada komentar:
Posting Komentar